第一章 竞争性邀请函
安岳县人民医院拟对本项目进行(二次)竞争性采购,兹邀请符合本次采购要求的供应商参加。
一、采购项目内容:
1、采购项目名称:安岳县人民医院心电排队叫号系统(二次)
2、预算金额:9.7万元(含税价)
3、采购内容:
项目名称 | 单价 (万元) | 数量 | 合计金额 (万元) | 质保 | 备注 |
心电排队叫号系统 | 4.85 | 2套 | 9.7 | 3年 | 明细见采购需求 |
4、邀请参加询价的供应商:
(1)邀请方式:公开邀请
(2)邀请数量:不低于3家
二、资格条件:
(一)本项目的基本资格条件
1.具有独立承担民事责任的能力;(营业执照)
2.具有良好的商业信誉和健全的财务会计制度;(承诺函)
3.具有履行合同所必需的设备和专业技术能力;(承诺函)
4.有依法缴纳税收和社会保障资金的良好记录;(承诺函)
5.参加采购活动前三年内,在经营活动中没有重大违法记录;(承诺函)
6.法律、行政法规规定的其他条件。(承诺函)
(二)本项目的特定资格条件
1.按规定参与了本项目的报名。
2.本项目不接受联合体参与采购活动。
三、成交原则:
符合采购需求、质量和服务相等且报价最低的原则确定供应商。
自本公告发布之日起3个工作日
五、询价文件的领取
1、领取方式:电话联系获取,供应商报名时需提供营业执照、法人委托书及委托人身份证明复印件并加盖单位公章。
2、联系人:王老师18628815050
3、领取及报名时间:2025年7月18日至2025年7月22日
六、响应文件递交截止日期:2025年7月25日下午3时00分。
3、报名后,供应商应按本文件的规定及格式制作响应文件,并在文件规定的时间达到响应文件开启地点,否则视为无效响应。
七、竞标时间:2025年7月25日下午3时00分。
六、竞标地点:
安岳县人民医院行政综合大楼三楼采购办公室
八、本询价邀请在安岳县人民医院官方网站上以公告形式发布。
九、采购联系人:王老师 夏老师
联 系 电话:15378317570 18982911899
地 址:安岳县岳城街道外南街68号(邮编642350)
安岳县人民医院
2025年7月18日
第二章 询价须知

第三章 采购需求
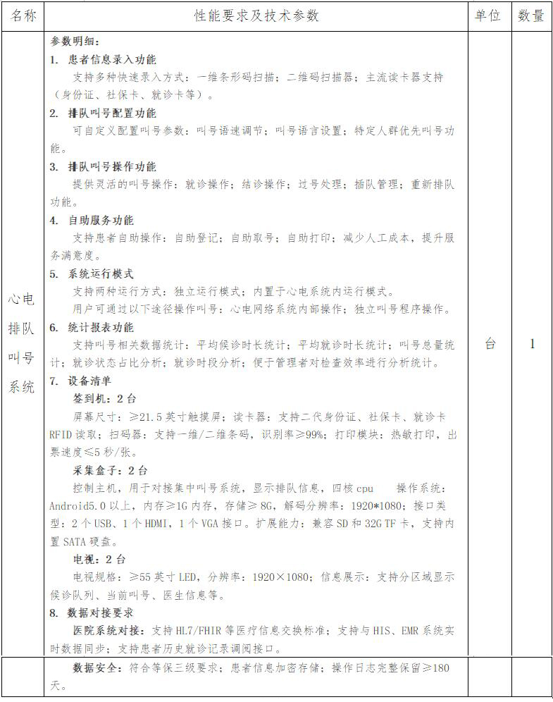
一、采购项目主要性能要求及技术参数

二、采购项目商务要求
1、安装使用地点:用户指定地点
3、培训要求:
操作员培训≥4课时;提供完整的中文操作手册。
4、验收办法:按合同约定。
5、货款支付:设备安装调式及操作培训完毕,经验收合格后凭发票支付合同总金额的40%,设备正常运行6个月支付合同总金额的50%,设备正常运行一年且无重大质量问题支付剩余尾款。
封面格式
谈判申请书
项目名称:
分 包 号:
分包名称:
谈判申请人名称:
日期: 年 月 日
一、谈判申请函格式
谈判申请函
安岳县人民医院:
根据对安岳县人民医院心电排队叫号系统的文件进行研究,我公司决定参与本次谈判,并提交谈判申请书正本{正本份数}和副本{副本份数},电子文档(U盘)壹份。
一、一旦我方成交,我方将严格履行采购合同规定的责任和义务,并且满足谈判文件规定的履约期限、地点。
二、我方自愿按照谈判文件规定的各项要求向谈判人提供所需服务、货物或工程,总谈判申请报价为 元(大写: )。
三、我方同意本次谈判的谈判有效期为90天。(本项目谈判有效期为递交谈判申请书截止之日起90天。)
四、我方愿意提供贵单位可能另外要求的,与响应有关的文件资料,并保证我方已提供和将要提供的文件资料是真实、准确的。
五、我方承诺履行谈判须知中谈判费用的规定。
谈判申请人名称:XXXX(单位公章)。
法定代表人或授权代表(签字或加盖个人名章):XXXX。
通讯地址:XXXX。
邮政编码:XXXX。
联系电话:XXXX。
传 真:XXXX。
日 期:XXXX年XXXX月XXXX日。
二、法定代表人授权委托书格式
谈判申请人根据自身情况在谈判申请书中提供(1)或(2)。
(1)法定代表人证明
(仅在法定代表人参加谈判时须提供此证明)
谈判申请人名称:
单位性质:
地址:
成立时间: 年 月 日
经营期限:
姓名: 性别: 年龄: 职务:
身份证号码:
系 (谈判申请人名称)的法定代表人,为我方“ ” 项目(项目编号: )谈判活动的合法代表,以我方名义全权处理该项目有关谈判等一切事宜。
特此证明。
谈判申请人: (盖单位公章)
年 月 日
附法定代表人身份证复印件。

(2)法定代表人委托书
(委托代理人参加谈判时须提供此证明)
安岳县人民医院:
本授权声明: (谈判申请人名称)的 (法定代表人姓名、职务)授权 (被授权人姓名、职务)为我方“ 安岳县人民医院心电排队叫号系统” 项目谈判活动的合法代表,以我方名义全权处理该项目有关谈判等一切事宜。
特此声明。
法定代表人(签字或签章):
授权代表签字:
单位名称: (盖章)
日 期:
(以下不作必须格式要求)
附法定代表人身份证复印件 附委托代理人身份证复印件
三、资格承诺函
安岳县人民医院:
我单位作为本次采购项目的谈判申请人,已认真阅读并理解了本项目第三章要求的规定,现郑重承诺如下事项:
具有独立承担民事责任的能力;
具有良好的商业信誉和健全的财务会计制度;
具有履行合同所必需的设备和专业技术能力;
有依法缴纳税收和社会保障资金的良好记录;
参加采购活动前三年内,在经营活动中没有重大违法记录;(重大违法记录指因违法经营受到刑事处罚或者责令停产停业、吊销许可证或者执照、较大数额罚款等行政处罚,同时,我单位知晓所在行业对于较大数额罚款的规定。)
满足法律、行政法规规定的其他条件;
满足根据采购项目提出的特定条件。
本单位对上述承诺的内容事项真实性负责。如经查实上述承诺的内容事项存在虚假,我单位愿意接受以提供虚假材料谋取中标追究法律责任。
谈判申请人名称:XXXX(单位公章)。
法定代表人或授权代表(签字或加盖个人名章):XXXX。
日 期:XXXX。
四、谈判申请人应当提供的资格证明材料
格式自拟。
一、项目相关承诺函
安岳县人民医院:
我公司作为本次采购项目的谈判申请人,根据谈判文件要求,现郑重承诺如下:
1.如对谈判文有异议,已经在截止时间届满前依法进行维权救济,不存在对谈判文有异议的同时又参加谈判以求侥幸成交或者为实现其他非法目的的行为。
2.如本项目评审过程中需要提供样品,则我公司提供的样品即为成交后将要提供的成交产品,我公司对提供样品的性能和质量负责,因样品存在缺陷或者不符合谈判文件要求导致未能成交的,我公司愿意承担相应不利后果。
3.我单位承诺参加本次采购活动,不存在与单位负责人为同一人或者存在直接控股、管理关系的其他供应商参与同一合同项下的采购活动的行为,不存在和其他供应商在同一合同项下的采购项目中,同时委托同一自然人、同一家庭的人员、同一单位的人员作为代理人的行为。
4.没有为采购项目提供整体设计、规范编制或者项目管理、监理、检测等服务。
5.我单位(自然人)及其现任法定代表人、主要负责人近三年内没有行贿犯罪记录。
6.我单位(自然人)没有被列入失信被执行人、重大税收违法案件当事人名单。
7.我单位接受本项目关于合同分包的约定。
8.承诺遵守国家有关的法律、法规、规章和其他政策制度。
9.我单位保证在本项目使用的任何产品和服务(包括部分使用)时,不会产生因第三方提出侵犯其专利权、商标权或其它知识产权而引起的法律和经济纠纷,如因专利权、商标权或其它知识产权而引起法律和经济纠纷,由本单位承担所有相关责任。采购人享有本项目实施过程中产生的知识成果及知识产权。我单位如欲在项目实施过程中采用自有知识成果,会在谈判申请书中声明,并提供相关知识产权证明文件。使用该知识成果后,我单位需提供开发接口和开发手册等技术文档,并承诺提供无限期技术支持,采购人享有永久使用权(含采购人委托第三方在该项目后续开发的使用权)。如采用我单位所不拥有的知识产权,则在报价中已包括合法获取该知识产权的相关费用。
10.按照《强制性产品认证管理规定》的规定,如我单位所投产品有属于国家质检总局、国家认监委联合发布强制性产品认证最新目录内的产品,我单位承诺为本项目提供的其相关产品完全满足《强制性产品认证管理规定》的规定,成交后会均会提供其相应认证证书。
11.我单位将按照谈判文件的要求交纳履约保证金(如有约定)。
我单位对上述承诺内容的真实性负责,如经查实上述承诺的内容存在虚假,我单位愿意承担以提供虚假材料谋取中标的法律责任。
谈判申请人名称:XXXX(单位公章)。
法定代表人或授权代表(签字或加盖个人名章):XXXX。
日 期:XXXX。
二、报价明细表格式
序号 | 产品名称 | 品牌 | 规格型号 | 数量 | 单位 | 单价 | 总价 | 备注 |
报价合计 | 人民币大写: (人民币小写: ) | |||||||
注:谈判申请人按“报价明细表”的格式详细报出谈判总价的各个组成部分的报价,不得有差项、漏项。
谈判申请人名称:XXXX(单位公章)。
法定代表人或授权代表(签字或加盖个人名章):XXXX。
日 期:XXXX。
三、技术、服务、商务应答表格式
技术、服务、商务应答表
序号 | 产品名称(服务内容) | 谈判文件的要求 | 谈判申请人的应答 | 说明(偏离情况) |
注:本表中所称“谈判文件的要求”是指本谈判文件中所列出的技术、服务、商务内容等,谈判申请人应该根据情况响应。除本应答表所列的偏离指标外,其他所有条件,均视为完全响应“谈判文件”中的要求;未明确偏离的条款,视为默认接受,谈判申请人不得借未作应答而拒不接受。
谈判申请人名称:XXXX(单位公章)。
法定代表人或授权代表(签字或加盖个人名章):XXXX。
日 期:XXXX。
四、谈判申请人单位基本情况表格式
谈判申请人名称 | ||||||||
注册地址 | 邮政编码 | |||||||
联系方式 | 联系人 | 电话 | ||||||
传真 | 网址 | |||||||
组织结构 | ||||||||
法定代表人 | 姓名 | 技术职称 | 电话 | |||||
技术负责人 | 姓名 | 技术职称 | 电话 | |||||
成立时间 | 员工总人数: | |||||||
企业资质等级 | 其中 | 项目经理 | ||||||
营业执照号 | 高级职称人员 | |||||||
注册资金 | 中级职称人员 | |||||||
开户银行 | 初级职称人员 | |||||||
账号 | 技工 | |||||||
经营范围 | ||||||||
备注 | ||||||||
注:1、谈判申请人可以用其它的方式,就公司整体情况作出详细的介绍。
谈判申请人名称:XXXX(单位公章)。
法定代表人或授权代表(签字或加盖个人名章):XXXX。
日 期:XXXX。
五、谈判申请人本项目管理、技术、服务人员情况表
类别 | 职务 | 姓名 | 职称 | 常住地 | 资格证明 | |
证书名称 | 专业 | |||||
管 理 人 员 | ||||||
技 术 人 员 | ||||||
售后 服务 人员 | ||||||
谈判申请人名称:XXXX(单位公章)。
法定代表人或授权代表(签字或加盖个人名章):XXXX。
日 期:XXXX。
六、所需的其他文件
谈判申请人按照谈判文件的要求或根据自身情况作出的其他响应,格式自行拟制。