安岳县人民医院
门诊病人就诊须知
一、医院接诊时间
普通门诊:夏季(上午07:40—11:40,下午14:30—17:30)
冬季(上午08:00—11:40,下午14:30—17:30)
专家、专科门诊:夏季(上午07:40—11:40,下午14:30—17:00)
冬季(上午08:00—11:40,下午14:30—17:00)
急诊:24小时接诊。
二、医院实行实名制挂号,请持有效证件(身份证、医保卡)到自助发卡机上或到人工挂号收费窗口办理就诊卡,挂号后持挂号引导单到相应诊区签到候诊。
三、关注我院微信服务号或支付宝小程序,使用患者身份证号码进行实名制注册,注册后自动生成虚拟就诊卡进行挂号,缴费。挂号后凭订单管理二维码到相应诊区签到候诊。微信服务号、支付宝支持医保统筹支付。
四、我院自助机支持微信、支付宝、银行卡及电子医保卡进行挂号、缴费。
五、请仔细阅读《就诊须知》,若有疑问,可到导医咨询台咨询。
六、医生应将患者的病情、诊断、诊疗方案、护理、预后并发症及其风险如实告知患者,有依法为病人病情保密的义务。
七、病人有同意和拒绝诊治的权利,承担缴纳全部费用的义务。人工窗口缴费时请当面清点,在取得收费凭证后再离开。
八、为保证您的用药安全,缴费后按照收费凭证提示到我院门诊中药房或西药房窗口取药,并遵医嘱用药。
九、就诊时请妥善保管好您的财物,严防医托、小偷。
十、如您在就医过程中发现我院职工有:(1)接受病员及服务对象的宴请或钱物;(2)接受药品经销商的开方费及其它好处费;(3)科室或个人私自收取现金、出售药品;(4)其它以医谋私行为时,欢迎您向院方投诉。(纪委办 24522811 医患关系办 24501978)
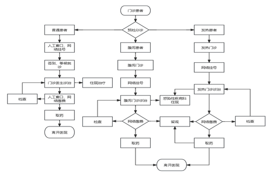
十一 、门诊患者就诊流程图

公安备案公安备案号:51202102000021