【国家三级乙等综合医院】
【全国文明单位】
【全国卫生工作先进集体】
急救电话:
028-24500120
书记信箱
院长信箱
微信预约
支付宝预约
医院视频号
医院抖音
网站首页
医院概况
医院概况
医院简介
组织架构
领导班子
医院荣誉
医院环境
医院简介
安岳县人民医院始建于1941年,是国家三级乙等综合医院、爱婴医院,华西医院网络医院、省人民医院医联体医院、重医附二院指导医院,重医附属儿童医院...
查看详情>
医院导航
就诊指南
党群建设
党群建设
党的建设
党群动态
医院简介
安岳县人民医院始建于1941年,是国家三级乙等综合医院、爱婴医院,华西医院网络医院、省人民医院医联体医院、重医附二院指导医院,重医附属儿童医院...
查看详情>
医院导航
就诊指南
就医服务
就医服务
科室介绍
出诊信息
急诊急救
专家专科
就医指南
医院导航
医保政策
健康体检
健康宣教
医院简介
安岳县人民医院始建于1941年,是国家三级乙等综合医院、爱婴医院,华西医院网络医院、省人民医院医联体医院、重医附二院指导医院,重医附属儿童医院...
查看详情>
医院导航
就诊指南
医学教育
医学教育
继教培训
科研教学
医院简介
安岳县人民医院始建于1941年,是国家三级乙等综合医院、爱婴医院,华西医院网络医院、省人民医院医联体医院、重医附二院指导医院,重医附属儿童医院...
查看详情>
医院导航
就诊指南
学科建设
学科建设
重点专科
胸痛中心
卒中中心
创伤中心
危重孕产妇救治中心
危重儿童和新生儿救治中心
麻醉疼痛诊疗中心
慢病管理中心
微创介入中心
肿瘤防治中心
重症监护中心
医院简介
安岳县人民医院始建于1941年,是国家三级乙等综合医院、爱婴医院,华西医院网络医院、省人民医院医联体医院、重医附二院指导医院,重医附属儿童医院...
查看详情>
医院导航
就诊指南
文化建设
文化建设
医院精神
医德医风
员工风采
文化活动
医院简介
安岳县人民医院始建于1941年,是国家三级乙等综合医院、爱婴医院,华西医院网络医院、省人民医院医联体医院、重医附二院指导医院,重医附属儿童医院...
查看详情>
医院导航
就诊指南
癌防中心
癌防中心
癌防科普
中心动态
医院简介
安岳县人民医院始建于1941年,是国家三级乙等综合医院、爱婴医院,华西医院网络医院、省人民医院医联体医院、重医附二院指导医院,重医附属儿童医院...
查看详情>
医院导航
就诊指南
新闻动态
新闻动态
行业动态
媒体报道
院内动态
招聘信息
招标信息
通知公告
医院简介
安岳县人民医院始建于1941年,是国家三级乙等综合医院、爱婴医院,华西医院网络医院、省人民医院医联体医院、重医附二院指导医院,重医附属儿童医院...
查看详情>
医院导航
就诊指南
网站首页
医院概况
党群建设
就医服务
医学教育
学科建设
文化建设
癌防中心
新闻动态
您当前的位置:
首页
>
新闻动态
>
招标信息
>
详情
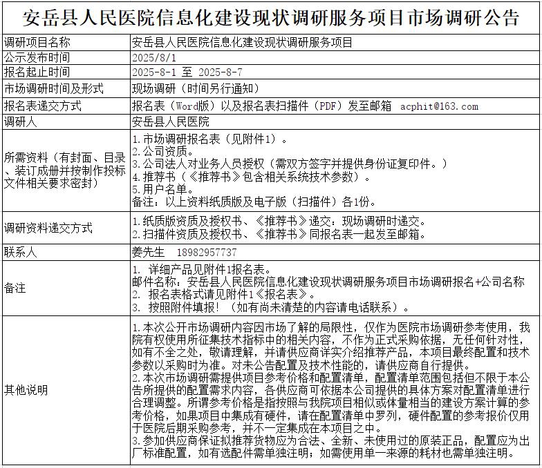
安岳县人民医院信息化建设现状调研服务项目市场调研公告
发布时间:2025-07-31 本文出处: 阅读次数:124
安岳县人民医院信息化建设现状调研服务项目(附件2).docx
调研报名目录.docx
上一篇:
以“检”为镜照不足,以“改”为尺量进步
下一篇:
云桌面系统市场调研公告
返回列表>
热点
2025-07-31
人文关怀暖人心 医患共庆双节情
2025-07-31
精准指导“回头看” 巩固提升再冲刺 ——安岳县人民医院医疗健康集团赴通贤镇分院现场督导二乙复核
2025-07-31
学习互鉴共提升 交流经验促发展——安岳县人民医院医疗健康集团参加第5届人民健康学术交流大会征文活动获佳绩
2025-07-31
安岳县人民医院腹腔镜系统(4K荧光)项目、腹腔镜系统(4K白光)项目、彩色超声多普勒诊断仪GE-VolusonE10维保服务项目采购公告信息
2025-07-31
邀请专家“把脉”,助力“三甲”创建
2025-07-31
安岳县人民医院医疗健康集团开展医疗质量巡查暨过度医疗检查、违规收费问题专项整治活动
2025-07-31
运营精耕控本增效 质量强基筑牢底线——安岳县人民医院召开神经内科运营管理和高质量发展研讨会